招生对象:高中毕业生、中职毕业生
招生计划:高中毕业生39人,中职毕业生188人
考核内容:
高中毕业生:学考、网测
中职毕业生:文化基础(综合文化知识、专业综合理论)+职业技能
考核方式:高中毕业生(学考+网测),中职毕业生(学院自主命题考试)
录取依据:
高中毕业生:网测成绩不低于60分、学考成绩不低于100分,依据学考成绩从高分到低分排序录取。
中职毕业生:文化基础不低于140分、职业技能不低于60分,按照考核总分,根据招生计划从高分到低分进行录取


一、学院简介
广东松山职业技术学院是由广东省人民政府举办、广东省教育厅直属管理的全日制普通高等职业院校,有44年办学历史,是全省举办高等职业教育历史最悠久的院校之一。
院校代码:12060,办学性质:省属公办,录取批次:专科。
二、2020年自主招生专业计划(见上图)
三、招生对象及报名条件
招生对象为为普通高中应往届毕业生、中职应往届毕业生。
(一)普通高中考生报考条件
1.符合2020年广东省普通高等学校统一招生考试报名资格的应、往届普通高中毕业生。
2.普通高中学业水平考试三门学科成绩均须获得D级及以上等级。
(二)中职考生报考条件
符合2020年广东省普通高等学校统一招生考试报名资格的应、往届中职(含中专、职中、技校)毕业生。
四、报考方式
未获取高考报名号的考生,须在补报名期间办理高考报名手续,否则不得报考高职院校自主招生。高考网上补报名及确认报名时间为:
2020年3月23-26日
。高考补报名详细要求点击:高考补报名
本次高考补报名主要通过电话、网络的方式进行,包含考生电话申领考生号、网上预报名、报名点网上审核、材料复核等步骤。
(一)申领考生号。考生应先按自己所属的报考资格类型和拟报考的考生属性,准备符合我省报考资格的相关证明材料,通过各地公布的高考补报名咨询电话,应届生向所就读学校,往届生向县(市、区)招生办指定的社会报名点申领考生号和初始密码。考生属性包括:理科类、文科类、艺术类、单考单招类。
(二)网上预报名。考生凭申领的考生号和初始密码登录广东省普通高考报名系统(网址为:http://www.eeagd.edu.cn/pgks)进行网上预报名。报名时,考生须认真阅读报考须知,签订《考生诚信考试承诺书》,并按系统指引,录入本人的基本信息(含报考信息、联系方式、个人简历、家庭情况等),上传考生资格审核材料,绑定个人手机,采集和上传相片,并交纳报考费。
(三)网上审核。各市县招生考试机构和报名点工作人员,根据考生网上预报名所填信息和上传的资格审核材料进行网上资格审核工作。审核结果将通过报名系统反馈给考生。审核结果分为通过、不通过和待验证。
(四)材料复核。网上审核结果为待验证的补报名考生,须在规定时间内提交身份证、户口簿、学籍学历等证明材料原件到报名点进行复核校验。具体时间另行通知。复核过程中,如发现考生报考材料造假,将取消考生报考资格;已被院校录取的,将取消考生录取资格。
(五)身份识别信息采集。补报名考生须在规定时间内前往报名点采集指纹等身份识别信息,采用人脸识别进行身份验证的报名点可不采集指纹。具体时间另行通知。
(二)按以下程序进行自主招生报考(以下有关时间安排以考试院最新通知为准,如有变化,将在本简章中更新,请留意)
考生通过互联网登录“广东省2020年高职院校自主招生网上报名系统”(网址:http://www.eesc.com.cn/gzks)使用高考报名号及密码进行报名,阅读相关报考规定、要求,签订《诚信考试承诺书》。考生须在规定时间内选择考核方式,填报志愿及缴交考试费,录入相关报名信息及按要求上传有关证明材料(原件扫描版)。逾期不再办理报名及志愿填报手续。
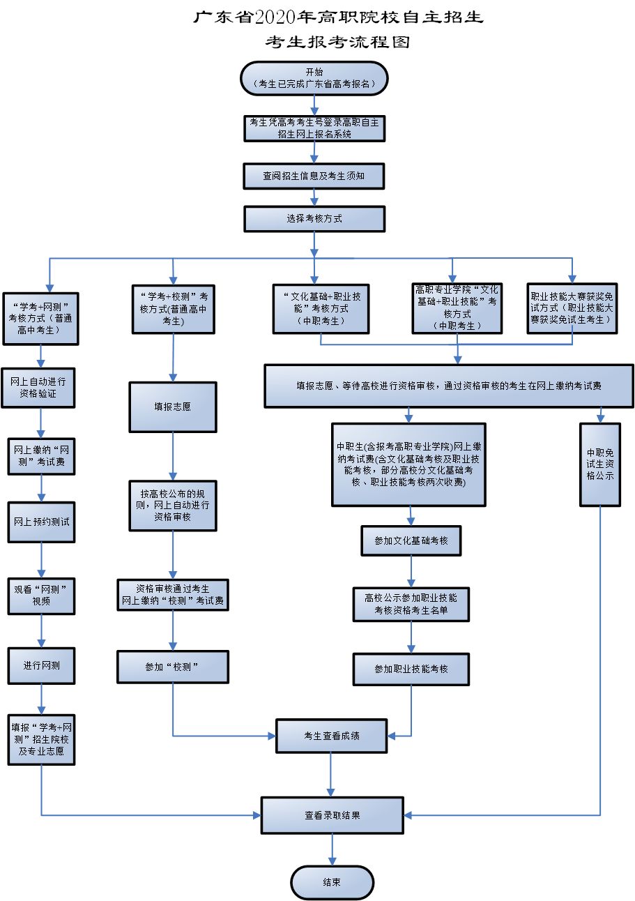
考生按类型选择“学考+网测”(面向普通高中考生)、“文化基础+职业技能”(面向中职考生)的其中1种考核方式进行报考。
(1)高中毕业生(
4月20-25日网测及填报志愿
)
缴交网测考试费→预约考试→观看视频及测试→填报院校及专业志愿→查看录取结果
(2)中职毕业生(5月26日9:00至29日14:00,网上报名及填报志愿)
填报志愿、上传材料→院校审核通过后缴交考试费→参加文化基础、职业技能考试→查看成绩→查看录取结果
加盖中职学校公章的中职阶段就读及就读专业证明材料原件电子版(中职应届毕业生考生)或中职阶段毕业证书原件电子版(中职往届毕业生考生);
学院通过网上报名系统完成考生资格审核工作,学院招生信息公示资格审查通过的考生名单。
(四)高中毕业生考生缴交网测考试费及进行网测、填报志愿(4月20日-4月25日);中职毕业生考生网上缴交考试费(
6月2日前
)。
(五)中职毕业生考生登录网上报名系统打印准考证(
6月4日
)。
(六)考试时间待定,中职毕业生考生参加文化基础、职业技能考试。
(七)
补报名考生须在当地招办统一安排下,于规定时间内完成体检。
五、考核办法
(一)考试科目设置与分值
1、普通高中毕业生实行“文化素质+职业技能”的考核形式,“文化素质”统一采用高中学业水平考试的语文、数学、英语三科成绩(简称“学考”,满分值为300分);职业技能考核主要对考生进行职业适应性测试,采用“网上职业适应性联合测试” (简称“网测”,满分值为100分)。
2、中职毕业生实行“文化基础(含综合文化知识和专业综合理论)+职业技能”的考核形式。
中职考生入学测试总分满分值为500分,其中综合文化知识考试满分值为200分,专业综合理论考试满分值为150分,职业技能考核满分值为150分。
(二)考试安排(面向中职毕业生考生)
我校面向中职生招生自行组织的文化基础考试、职业技能考试时间待定(请留意本简章更新),考生来学校参加考试,具体安排见准考证。
考试科目:文化基础(
综合文化知识
、
专业综合理论)、职业技能
(三)其它说明
缺考一科或以上考生做自动放弃招生考试处理,不允录取。
六、录取时间安排
(二)6月26日前,学校完成自主招生录取工作,录取名单在学校招生信息网公布。
七、录取规则
自主招生(面向高中毕业生):学考总分不低于100分,网测分数不低于60分;
自主招生(面向中职毕业生),文化基础总分不低于140分,职业技能考核分数不低于60分。
我校根据报考考生的专业志愿及成绩情况划定各专业最低录取分数线。在分数线上按考生所考核总分从高分到低分依次录取,录满计划为止。无普通高考体检结果或体检不合格者不能被录取。
拟录取的考生名单报广东省教育考试院审核备案,根据省招生办公室审核通过后的名单发放录取通知书,并在学校网站上公示。
(二)报考高职院校自主招生并被我院录取的考生,可参加夏季高考本科层次院校的录取,但不能参加专科层次的录取。
八、收费标准及缴费方式
收费标准:按省教育厅、省财政厅、省物价局有关文件《关于调整我省普通高考术科等考试收费标准的复函》[粤价函[2010]79号]执行。报考考生必须缴纳考试费用,否则不给予考试及录取,考生在报名系统按系统的要求缴交考试费,收费标准如下表:

九、招生咨询渠道
学院招生信息网:
http://zsxx.gdsspt.cn:82/
十、广东省2020年高职院校自主招生考生报考流程图
